PENDAHULUAN
A. Latar Belakang
1. Identifikasi Masalah
- Belum ada alat/tool bagi OPD untuk memonitor proses pencairan dana (SPD-SPM-SP2D) sehingga OPD kesulitan mengetahui progress pencairan dana yang diajukannya.
- Perlu alat kontrol untuk mengukur kinerja petugas pencairan. Dengan adanya alat kontrol ini, diharapkan kinerja petugas pencairan meningkat dan mengurangi tatap muka dengan pihak ketiga sehingga meminimalisir terjadinya pungli dan gratifikasi.
Oleh karena itu, Dinas Komunikasi, Informatika, Statistik dan Persandian hadir dalam memberikan solusi bagaimana mengatasi masalah-masalah diatas. Sehingga denga dibangunnya Aplikasi BPKAD ini diharapkan mampu menyelesaikan persoalan-persoalan yang dialami oleh OPD.
2. Batasan Masalah
Agar pembuatan program ini yang dilakukan lebih terarah maka perlu dilakukan pembatasan masalah pembuatan program. Berikut pembatasan masalah yang di bahas :
- Pembuatan program dilakukan di Dinas Komunikasi Informatika Statistik dan Persandian Kabupaten Kuantan Singingi.
- Sampel data yang digunakan dalam pengerjaan program ini adalah di Badan Pengelola Keuangan dan Aset Daerah Kabupaten Kuantan Singingi.
- Model yang digunakan untuk pengerjaan program ini menggunakan waterfall model.
3. Tujuan dan Manfaat
3.1 Tujuan
Adapun tujuan dari pengerjaan program ini yaitu :
- Sebagai alat/tool bagi OPD untuk memonitor proses pencairan dana (SPD-SPM-SP2D).
- Untuk mengontrol untuk mengukur kinerja petugas pencairan
3.2 Manfaat
- Dapat memonitor proses pencairan dana (SPD-SPM-SP2D)
- Dapat mengukur kinerja petugas pencairan dana OPD
- Mempercepat proses pencairan anggaran
- Menghindari pungli pada saat proses pencairan dana.
- Transparan dalam melakukan pencairan dana.
ANALISA DAN PERANCANGAN
A. Kebutuhan Software dan Hardware
1. Kebutuhan Software (Perangkat Lunak)
Untuk mendukung kelancaran sistem yang akan di implementasikan, maka diperlukan lunak (software). Adapun perangkat lunak yang dibutuhkan adalah sebagai berikut :
- Sistem Operasi Microsoft Windows 7 atau yang lebih tinggi.
- Bahasa pemrograman PHP.
- XAMPP Version 3.2.2.
- Database MySQL.
- Browser Mozilla Firefox.
- Microsoft Office 2010.
- Microsoft Office Visio 2010.
2. Kebutuhan Perangkat Keras
Selain membutuhkan perangkat lunak, sistem juga memerlukan perangkat keras agar sistem dapat digunakan. Adapun spesifikasi perangkat keras yang dibutuhkan adalah sebagai berikut :
- Processor dengan kecepatan proses 2.0GHz atau diatasnya.
- Harddisk dengan kapasitas 80GB atau diatasnya.
- Random Access Memory (RAM) 2 GB.
- Monitor 14 inch atau diatasnya.
- Keyboard dan/atau Mouse.
B. Perancangan
1. Perancangan Database


2. Perancangan Sistem
Permodelan rancangan sistem yang dgunakan adalah UML (Unified Modeling Language). Menurut Whitten dan Bentley (2007, p.381), Unified Modeling Language adalah kumpulan rancangan diagram untuk membangun sebuah sistem atau aplikasi yang dimana setiap diagram menyediakan sistem informasi kepada tim pengembang dengan berbagai sudut pandang yang berbeda-beda. UML yang kami gunakan terdiri dari use case diagram, activity diagram, sequence diagram, state chart diagram, class diagram, technology diagram dan deployment diagram.
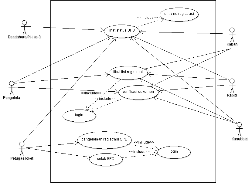
2.1 Perancangan Use Case Diagram
Use Case diagram adalah diagram yang digunakan untuk menggambarkan secara ringkas siapa yang menggunakan sistem dan apa saja yang bisa dilakukannya.
a. SPD
Pada proses SPD terdapat enam aktor yaitu, bendahara/pihak ke-3, petugas loket, pengelola, Kasubbid, Kabid, dan Kaban.

b. SP2D
Pada proses SP2D terdapat delapan aktor yaitu, bendahara/pihak ke-3, petugas loket, pengelola, petugas pajak, Kasubbid Pengelolaan Kasda, Kasubbid Belanja Daerah, Kabid, Kaban.

2.2 Perancangan Activity Diagram
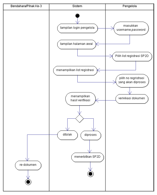
Activity diagram adalah diagram yang menggambarkan aktivitas dari sebuah sistem dari awal hingga bagian akhir dari aktivitas. Dibawah ini adalah gambar activity diagram dari sistem informasi perbendaharaan (SIPERBEN).
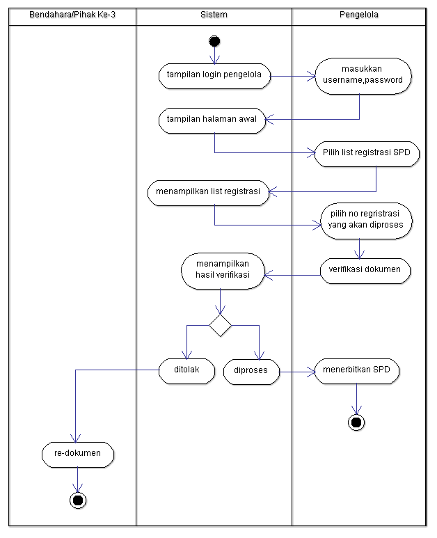
a. Activity Diagram SPD
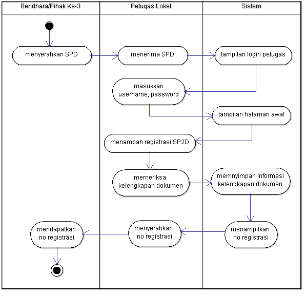
- Pengajuan SPD oleh Bendahara/Pihak Ke-3
Petugas Loket menerima dokumen pengajuan SPD dari bendahara/pihak ke-3 untuk didaftarkan ke sistem, kemudian bendahara/pihak ke-3 akan mendapat no registrasi.
- Verifikasi oleh Pengelola
Pengelola melakukan proses verifikasi dokumen persyaratan pengajuan SPD. Jika hasil verifikasi diterima maka proses selanjutnya adalah menerbitkan SPD.

- Proses Re-dokumen
Jika permohonan pengajuan SPD ditolak maka dapat melakukan proses re-dokumen, yaitu dengan melengkapi kembali dokumen yang masih kurang atau belum sesuai dengan ketantuan.
- Verifikasi Kasubbid
Jika pengajuan SPD telah diverifikasi dan diterbitkan oleh pengelola maka selanjutnya SPD akan diverifikasi oleh Kasubbid.

- Verifikasi Kabid
Setelah diverifikasi oleh Kasubbid maka selanjutnya SPD akan diverifikasi oleh Kabid.

- Verifikasi Kaban
Setelah diverifikasi oleh Kabid maka selanjutnya SPD akan ditandatangani oleh Kaban.

- Cetak SPD
Setelah SPD ditandatangani oleh Kaban maka etugas loket dapat mencetak SPD untuk diserahkan kepada bendahara atau pihak ke-3.

b. Activity Diagram SP2D
- Pengajuan SP2D oleh Bendahara/Pihak Ke-3
Petugas Loket menerima dokumen pengajuan SP2D dari bendahara/pihak ke-3 untuk didaftarkan ke sistem, kemudian bendahara/pihak ke-3 akan mendapat no registrasi.

- Verifikasi oleh Pengelola
Pengelola melakukan proses verifikasi dokumen persyaratan pengajuan SP2D. Jika hasil verifikasi diterima maka proses selanjutnya adalah menerbitkan SP2D.

- Proses Re-dokumen
Jika permohonan pengajuan SP2D ditolak maka dapat melakukan proses re-dokumen, yaitu dengan melengkapi kembali dokumen yang masih kurang atau belum sesuai dengan ketantuan.
- Proses Perhitungan pajak
Setelah SP2D diterbitkan maka petugas pajak akan melakukan proses perhitungan jumlah pajak.

- Verifikasi oleh Kasubbid Pengelolaan Kasda
Setelah perhitungan pajak maka akan dilakukan proses verifikasi oleh Kasubbid Pengelolaan Kasda.

- Verifikasi oleh Kasubbid Belanja Daerah
Setelah diverifikasi oleh Kasubbid Pengelolaan Kasda maka selanjutnya SP2D akan diverifikasi oleh Kasubbid Belanja Daerah.

- Verifikasi oleh Kabid
Setelah diverifikasi oleh Kasubbid Belanja Daerah maka selanjutnya SP2D akan diverifikasi oleh Kabid.

- Penandatangan SP2D oleh Kaban
Setelah diverifikasi oleh Kabid maka selanjutnya SP2D akan ditandatangani oleh Kaban.

- Cetak SP2D
Setelah SP2D ditandatangani oleh Kaban maka etugas loket dapat mencetak SP2D untuk diserahkan kepada bendahara atau pihak ke-3.

c. Activity Diagram Halaman User
- Lihat Status SPD
Untuk memelihat update status proses pengajuan SPD, user harus memasukkan no registrasi SPD pada sistem.

- Lihat Status SP2D
Untuk memelihat update status proses pengajuan SP2D, user harus memasukkan no registrasi SP2D pada sistem.

3. Perancangan User Interface/Wireframe
Perancangan User Interface/ Wireframe terbagi menjadi dua bagian yaitu perancangan output atau keluaran dan perancangan input atau masukan. Berikut ini akan dijelaskan perancangan masukan yang ada pada sistem ini.
3.1 Perancangan Output
- Perancangan Halaman Utama

- User Interface Halaman Status Permohonan

- User Interface Halaman Hubungi Kami

- User Interface Halaman FAQ

3.2 Perancangan Input
- User Interface Halaman Permohonan SPD

- User Interface Halaman Permohonan SPD (Aksi)

- User Interface Halaman Validasi Tandatangan Digital

- User Interface Halaman Validasi Pengelola

- User Interface Halaman Petugas Loket

- User Interface Halaman Validasi Kaban

- User Interface Halaman Verifikasi Pengelola
- User Interface Halaman Verifikasi Kasubbid

- User Interface Halaman Verifikasi Kabid

- User Interface Halaman Petugas loket

- User Interface Halaman Pengelola

C. Tahapan Pengerjaan
Langkah atau tahapan yang dilakukan dalam mengembangkan aplikasi Web Kota Jalur adalah sebagai berikut :
- Survey Tim pengguna aplikasi akan melakukan survey pendahuluan untuk melihat sejauh mana kebutuhan pengguna akan sistem yang akan dibangun, fasilitas yang akan dibangun, data-data yang akan dibutuhkan, Dll.
- Analisis dan perancangan sistem.
- Analisis dan perancangan sistem dilakukan setelah melakukan proses survey. Analisis dan perancangan sistem meliputi kegiatan : penetapan alur data/dokumen, penetapan produser, perancangan database, perancangan form dan perancangan interface/dialog layar.
- Pembangunan sistem Setelah melakukan survey dan perancangan sistem selesai dilakukan, tahapan selanjutnya adalah pembangunan sistem, yang meliputi : pembuatan struktur database, pembuatan kode program/coding, pembuatan laporan-laporan.
- Testing Sistem Sistem yang telah selesai dibuat akan diuji coba menggunakan data test sebelum sistem dijalankan. Dalam uji coba sistem ini akan diterapkan metode prototyping yaitu jika terjadi kesalahan/kekurangan baik proses ataupun output sistem, maka kesalahan tersebut akan diperbaiki/ditambahkan.
- Pelatihan (training) Pelatihan ini diberikan kepada operator pada satuan kerja dan operator serta administrator pada bagian kelengkapan/badan pengelola keuangan daerah. Pelatihan yang diberikan kepada operator meliputi penggunaan aplikasi dan trobleshooting secara umum, sedangkan pelatihan yang diberikan administrator meliputi penggunaan program secara keseluruhan, struktur database,sinkronisasi data dan trobleshooting secara mendetail.
- Implementasi Sistem Sistem akan dijalankan (running) jika sudah tidak ada permasalahan yang akan ditemukan dalam testing sistem. Akan tetapi tidak menutup kemungkinan jika masih terdapat kekurangan karena terjadinya perubahan peraturan maupun kebijakan yang mengharuskan perancangan ulang.