PENDAHULUAN
A. Latar Belakang
1. Identifikasi Masalah
Sistem informasi development center merupakan sistem kerangka kerja untuk memandu pengerjaan project. Pada sistem ini terdapat informasi-informasi yang akan digunakan dalam memantau dan mengendalikan project. Informasi tersebut membantu untuk mempercepat proses pengambilan keputusan dan tindakan yang diperlukan untuk memastikan bahwa project berjalan sesuai rencana.
Perlunya pembangunan sistem informasi development center di Kabupaten Kuantan Singingi sebagai media untuk dokumentasi pengerjaan project dibidang IT. Sehingga siapapun dapat mengetahui informasi perkembangan pembangunan IT di Kabupaten Kuantan Singingi dengan mudah.
Oleh karena itu, Dinas Komunikasi, Informatika, Statistik dan Persandian hadir dalam memberikan solusi bagaimana mengatasi masalah diatas. Sehingga denga dibangunnya sistem informasi development center Kabupaten Kuantan Singingi diharapkan mampu menyelesaikan persoalan tersebut.
2. Batasan Masalah
Agar pembuatan sistem informasi yang dilakukan lebih terarah maka perlu dilakukan pembatasan masalah pembuatan sistem. Berikut pembatasan masalah yang di bahas:
- Pembuatan program dilakukan di Dinas Komunikasi Informatika Statistik dan Persandian Kabupaten Kuantan Singingi.
- Sampel data yang digunakan dalam pengerjaan sistem ini adalah data dari Tim TIK Dinas Kominfoss Kabupaten Kuantan Singingi.
- Model yang digunakan untuk pengerjaan program ini menggunakan waterfall model.
3. Tujuan dan Manfaat
3.1 Tujuan
Adapun tujuan dari pengerjaan sistem informasi ini adalah untuk melakukan dokumentasi dan sebagai pusat informasi dari project yang dibangun sehingga Informasi ini membantu untuk memantau dan mengendalikan project.
3.2 Manfaat
- Sebagai dokumentasi project IT secara online.
- Membantu tim untuk memahami bagian-bagian dari proyek yang memerlukan revisi pedoman dan bagaimana mereka harus melaksanakannya.
- Dapat melacak status dari setiap bagian dari project, menilai pekerjaan yang selesai dan pekerjaan yang masih harus dilakukan.
ANALISA DAN PERANCANGAN
A. Kebutuhan Software dan Hardware
1. Kebutuhan Software (Perangkat Lunak)
Untuk mendukung kelancaran sistem yang akan di implementasikan, maka diperlukan lunak (software). Adapun perangkat lunak yang dibutuhkan adalah sebagai berikut:
- Sistem Operasi Microsoft Windows 7 atau yang lebih tinggi.
- Bahasa pemrograman PHP.
- XAMPP Version 3.2.2.
- Database MySQL.
- Browser Mozilla Firefox.
- Microsoft Office 2010.
- Microsoft Office Visio 2010.
2. Kebutuhan Perangkat Keras
Selain membutuhkan perangkat lunak, sistem juga memerlukan perangkat keras agar sistem dapat digunakan. Adapun spesifikasi perangkat keras yang dibutuhkan adalah sebagai berikut :
- Processor dengan kecepatan proses 2.0GHz atau diatasnya.
- Harddisk dengan kapasitas 80GB atau diatasnya.
- Random Access Memory (RAM) 2 GB.
- Monitor 14 inch atau diatasnya.
- Keyboard dan/atau Mouse
B. Perancangan Sistem
Sistem Informasi Jaringan Dokumentasi dan Infromasi Hukum (JDIH) Kabupten Kuantan Singingi adalah sebuah sistem yang memberikan informasi tentang segala informasi produk hukumyang ada di Kabupaten Kuantan Singingi. Semua informasi dapat di input oleh operator yang bertindak sebagai admin yang nanti akan tersimpan semua data kedalam pusat database.
1. Perancangan Database
Perancangan database pada sistem informasi development center ini adalah sebagai berikut :


2. Perancangan Sistem
Permodelan rancangan sistem yang dgunakan adalah UML (Unified Modeling Language). Menurut Whitten dan Bentley (2007, p.381), Unified Modeling Language adalah kumpulan rancangan diagram untuk membangun sebuah sistem atau aplikasi yang dimana setiap diagram menyediakan sistem informasi kepada tim pengembang dengan berbagai sudut pandang yang berbeda-beda. UML yang kami gunakan terdiri dari use case diagram, activity diagram, sequence diagram, state chart diagram, class diagram, technology diagram dan deployment diagram
2.1 Perancangan Use Case Diagram
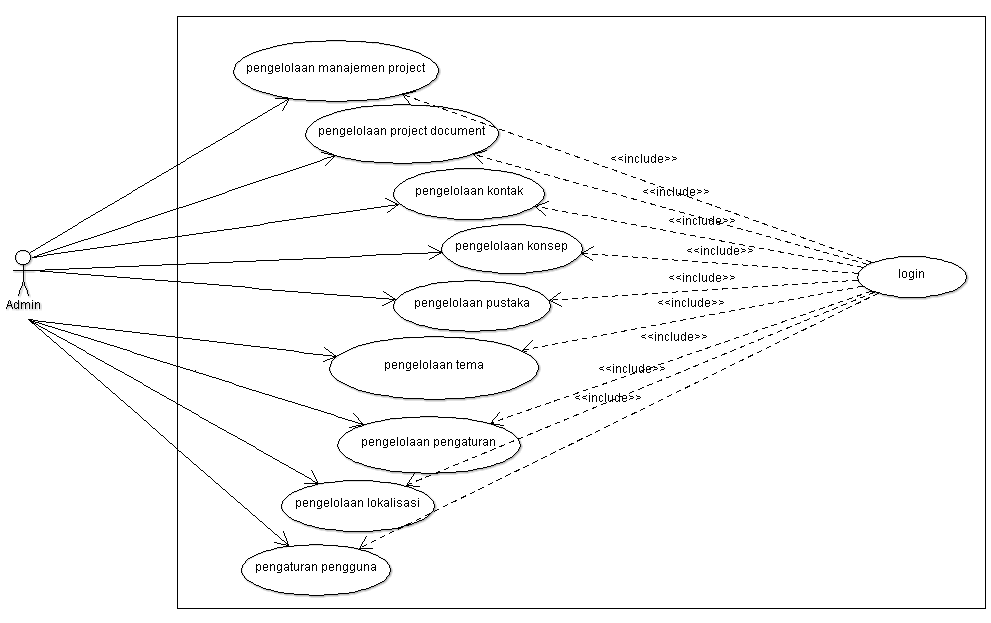
Use Case diagram adalah diagram yang digunakan untuk menggambarkan secara ringkas siapa yang menggunakan sistem dan apa saja yang bisa dilakukannya. Pada sistem informasi development center ini terdapat dua aktor yaitu admin dan user.
a. Admin

b. User

2.2 Perancangan Activity Diagram
Activity diagram adalah diagram yang menggambarkan aktivitas dari sebuah sistem dari awal hingga bagian akhir dari aktivitas. Dibawah ini adalah gambar activity diagram dari sistem informasi development center.
a. Admin
- Activity Diagram Pengelolaan Manajemen Project

- Activity Diagram Pengelolaan Project Document

- Activity Diagram Pengelolaan Kontak

- Activity Diagram Pengelolaan Konsep

- Activity Diagram Pengelolaan Pustaka

- Activity Diagram Pengelolaan Tema

- Activity Diagram Pengelolaan Pengaturan

- Activity Diagram Pengelolaan Lokalisasi

- Activity Diagram Pengelolaan Pengguna

b. User
- Activity Diagram Lihat Semua Project

- Activity Diagram Lihat Aplikasi

- Activity Diagram Lihat Konsep Pengembangan

- Activity Diagram Lihat Dokumentasi Project

- Activity Diagram Hubungi Kami

3. Perancangan User Interface/ Wireframe
Perancangan User Interface/ Wireframe terbagi menjadi dua bagian yaitu perancangan output atau keluaran dan perancangan input atau masukan. Berikut ini akan dijelaskan perancangan masukan yang ada pada sistem ini.
3.1 Perancangan Output (user)
- User Interface Tampilan Beranda

- User Interface Tampilan Detail Project

- User Interface Tampilan Hubungi Kami

2. Perancangan Input (Admin)
- User Interface Tampilan Login

- User Interface Tampilan Beranda

- User Interface Tampilan Menu Manajemen Project

- User Interface Tampilan Menu Konsep

C. Tahapan Pekerjaan
Langkah atau tahapan yang dilakukan dalam mengembangkan sistem informasi development center adalah sebagai berikut :
- Survey Tim pengguna aplikasi akan melakukan survey pendahuluan untuk melihat sejauh mana kebutuhan pengguna akan sistem yang akan dibangun, fasilitas yang akan dibangun, data-data yang akan dibutuhkan, Dll.
- Analisis dan perancangan sistem
- Analisis dan perancangan sistem dilakukan setelah melakukan proses survey. Analisis dan perancangan sistem meliputi kegiatan : penetapan alur data/dokumen, penetapan produser, perancangan database, perancangan form dan perancangan interface/dialog layar.
- Pembangunan sistem Setelah melakukan survey dan perancangan sistem selesai dilakukan, tahapan selanjutnya adalah pembangunan sistem, yang meliputi : pembuatan struktur database, pembuatan kode program/coding, pembuatan laporan-
- Testing Sistem Sistem yang telah selesai dibuat akan diuji coba menggunakan data test sebelum sistem dijalankan. Dalam uji coba sistem ini akan diterapkan metode prototyping yaitu jika terjadi kesalahan/kekurangan baik proses ataupun output sistem, maka kesalahan tersebut akan diperbaiki/ditambahkan.
- Pelatihan (training) Pelatihan ini diberikan kepada operator pada satuan kerja dan operator serta administrator pada bagian kelengkapan/badan pengelola keuangan daerah. Pelatihan yang diberikan kepada operator meliputi penggunaan aplikasi dan trobleshooting secara umum, sedangkan pelatihan yang diberikan administrator meliputi penggunaan program secara keseluruhan, struktur database,sinkronisasi data dan trobleshooting secara mendetail.
- Implementasi Sistem Sistem akan dijalankan (running) jika sudah tidak ada permasalahan yang akan ditemukan dalam testing sistem. Akan tetapi tidak menutup kemungkinan jika masih terdapat kekurangan karena terjadinya perubahan peraturan maupun kebijakan yang mengharuskan perancangan ulang.